济南市高新东区科嘉路联东U谷·中国算谷未来智造中心一期10#
北京市丰台区京开路中瑞方正大厦B座
深圳市宝安区新桥街道新和大道6-18号大宏高新科技园1105
天津市南开区红日南路环兴科技园A座613
安徽省合肥市蜀山区望江西路198号
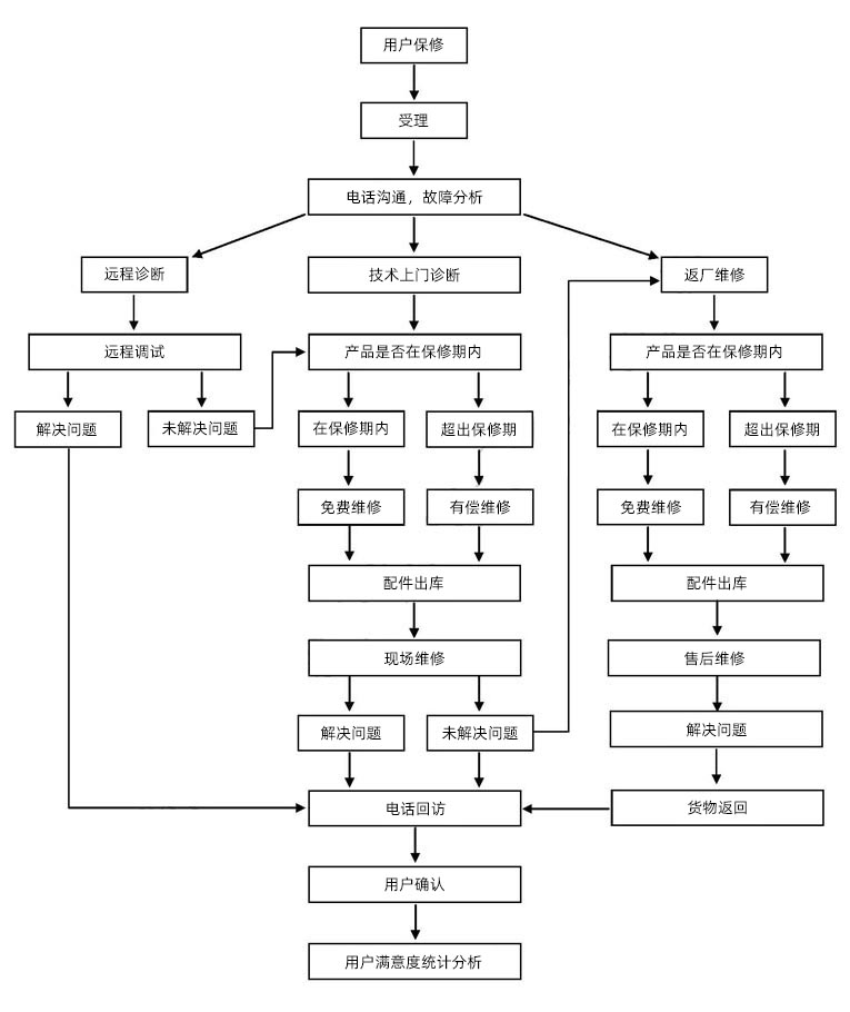
91免费看片下载国际为购买拼接屏的用户提供一年免费质保,质保期内大屏如出现因产品质量并非人为问题,91免费看片下载工程师会根据图片和视频先判断为何种故障再采取相应的指导措施,如客户无法解决,则91免费看片下载会提供上门售后,以下为用户报修流程:

全国免费热线
400-6677-845
15510796159